English
中文
咨询电话:021-51357357
库存查询
哈夫曼(上海)精密机械有限公司
库存查询
首 页
关于我们
企业介绍
核心优势
新闻中心
产品中心
螺纹车刀
螺纹车刀片
螺纹车刀杆
螺纹刀片垫片
螺纹车削套装
双面螺纹车刀DSI
车槽刀
微型镗刀Tiny Tools
立装车刀Mini Tools
硬质合金镗刀杆及刀片
模块式螺纹车刀ML
旋风式螺纹加工W
瑞士型车刀Swiss Line
新瑞士型车刀系列
螺纹铣刀
螺纹铣刀片
螺纹铣刀杆
新型螺纹铣刀Slim MT
螺旋式螺纹铣刀片
模块式深孔螺纹铣刀SRH
泛螺距深孔螺纹铣刀D
CMT立装螺纹铣刀
立装园盘铣刀CMT
整硬螺纹铣刀
微型螺纹铣刀
高硬材料螺纹铣刀
铝加工螺纹铣刀AMT
三合一螺纹铣刀
整体硬质合金槽铣刀MG
倒角铣刀MC
多功能铣刀MF
丝锥
通孔丝锥
盲孔丝锥
通盲孔丝锥
整硬合金刀具
硬质合金钻头
硬质合金平底钻
硬质合金钻铰刀
硬质合金引导钻
硬质合金铣刀
硬质合金石墨铣刀
硬质合金园锯片铣刀
镗刀
Pinzbohr镗刀
刀柄及附件
DIN69871 SK系列
MAS403 BT系列
DIN69893 HSK系列
刀柄附件
枪钻杆
品牌精粹
主导品牌
综合品牌
服务支持
库存查询
在线咨询
在线订单
样本下载
联系我们
国内联系
国外联系
留言板
您所在的位置:
首页
>
产品中心
>
丝锥
>
美标锥管粗牙螺纹NPT
>
HAFFMAN丝锥选型
美标锥管粗牙螺纹NPT
产品系列
货号描述
产品下载
应用技术
加工视频
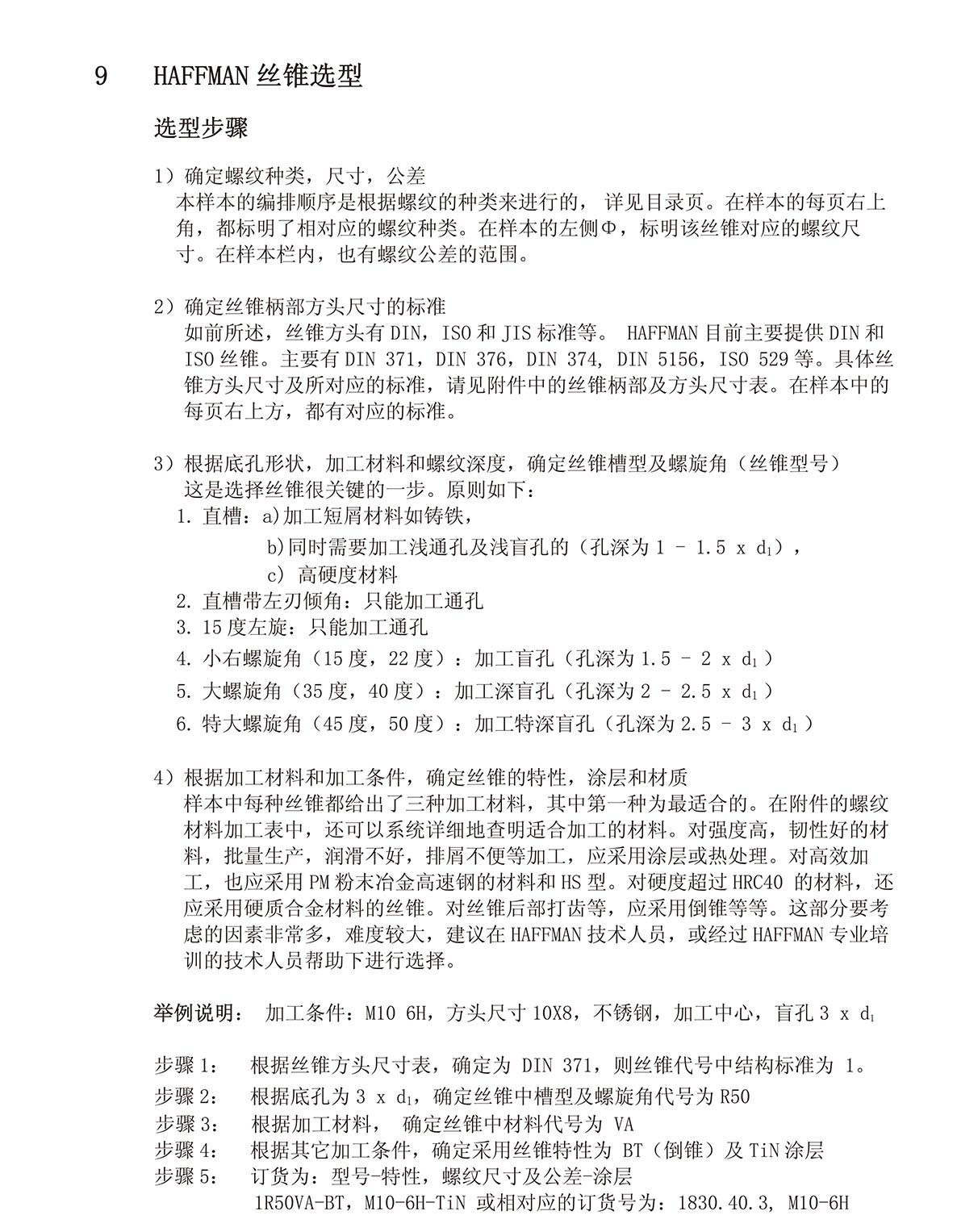
HAFFMAN丝锥选型
分享于:
上一章:
HAFFMAN丝锥选型
返回列表
下一章:
HAFFMAN丝锥选型
Deprecated
: preg_replace(): The /e modifier is deprecated, use preg_replace_callback instead in
/www/wwwroot/www.haffman-tools.com/public_html/inc/cls_template.php
on line
279